Your engineering team added product demo videos to 500 SKU pages last quarter. The AWS bill arrived: S3 storage, MediaConvert encoding, CloudFront delivery, a Lambda function for thumbnail generation, and CloudWatch logs nobody reads. The total is higher than anyone budgeted for. Meanwhile, you hear another team running a similar catalog on a video API is paying a fraction of that.
It's a common pattern. Most e-commerce teams overpay for video because they either assemble cloud services that weren't designed for video, get locked into enterprise contracts they can't exit, or use YouTube embeds that send shoppers to competitor ads. The real cost of video infrastructure depends on which approach you choose, and the gap between them is often larger than teams expect.
The question isn't whether your store needs video. It's how much you should actually be paying for it.
Video infrastructure for ecommerce costs between $150 and $4,000+ per month depending on your approach. API-first platforms like FastPix run roughly $200/mo for 1,000 product videos with 100K monthly views. The same workload on AWS costs $350-400/mo after you assemble five separate services. Enterprise platforms like Brightcove require annual contracts with custom pricing that starts well above $1,000/mo.
Key takeaways:
The cost model matters more than the per-unit price. AWS charges per-GB for CDN delivery, which gets expensive fast with video. Enterprise platforms bundle everything into contracts you negotiate once a year. API-first platforms charge per minute, so you can predict costs directly from your video catalog size and monthly traffic.
Both scenarios below assume:
These scenarios are directional models based on the assumptions above, not universal bills. Your actual costs will vary with video length, storage profile, delivery volume, and ABR configuration. All FastPix pricing comes from fastpix.io/pricing. All competitor pricing is flagged for verification in Suggestions for Human Review.
A mid-size store. 1,000 product videos averaging 2 minutes at 1080p. Monthly traffic: 100,000 video views. Total delivery: ~4.5 TB/month.
FastPix encoding: 2,000 min × $0.03/min = $60 one-time ($5/mo amortized). Delivery: 200,000 min × $0.00096/min = $192/mo. Analytics are free up to 100K streaming views with 50+ data points per session. No contracts.
The AWS bill is almost entirely CloudFront egress. 4.5 TB of video delivery at ~$0.085/GB adds up fast. And you still don't have a player or analytics. Those are separate projects your team has to build and maintain.
Mux's base video costs are comparable to FastPix. The gap is Mux Data at $499/mo for the self-service Media plan (includes 1M monitoring views). If you don't need deep playback analytics, Mux without Data is competitive. If you do, that $499 changes the entire calculation.
Brightcove doesn't publish pricing. Their model requires annual contracts and a sales conversation to get started. Industry estimates suggest starting above $1,000/mo for ecommerce deployments, though your actual quote depends on usage and features negotiated.
A large store or marketplace. 10,000 product videos, 1M monthly views. Total delivery: ~45 TB/month. This is where cost differences compound.
At this scale, AWS CDN egress dominates the bill. 45 TB through CloudFront runs roughly $4,050/mo at tiered pricing ($0.085/GB for the first 10 TB, $0.080/GB for the next 40 TB). API-first platforms negotiate CDN rates at scale because video delivery is their core business. You benefit from that without configuring CDN distributions yourself.
FastPix analytics beyond 100K monthly views would add cost (contact for volume pricing). Mux Data at $499/mo includes 1M monitoring views, which fits this scenario cleanly.
The real gap at this scale isn't just the invoice. It's operational complexity. AWS requires maintaining Lambda functions, IAM policies, CloudWatch alarms, and a custom encoding pipeline. That's at least one engineer's partial attention, every month, on infrastructure instead of product work. You can test the full pipeline with $25 in free credits and see the difference in setup time firsthand.
The tables above show infrastructure costs. They don't show the costs that actually break budgets.
Re-encoding. You changed your ABR ladder. Or you added a vertical rendition for mobile. Now you re-encode 10,000 videos. On FastPix, that's 20,000 min × $0.03 = $600. On AWS, it's $480 in MediaConvert plus engineering time to trigger, monitor, and verify the batch job.
CDN spikes during sales events. Black Friday traffic hits 5x normal volume. AWS CloudFront bills per-GB, and those GBs multiply fast during peak periods. CDN pricing trends aren't helping either: after years of decline, costs are stabilizing. Google Cloud CDN raised its interconnect pricing from $0.04/GiB to $0.08/GiB effective May 2026. API-first platforms absorb delivery spikes into their per-minute pricing.
Analytics add-ons. FastPix includes free QoE analytics up to 100K views/month with 50+ data points per session. Mux Data starts at $499/mo. Building your own analytics on AWS means CloudWatch, Kinesis, and a data pipeline. That's weeks of engineering work, not a line item on a pricing page.
Storage growth. Every video generates 3-5 ABR renditions. 1,000 videos becomes 125 GB. 10,000 becomes 1.25 TB. On S3, storage is cheap ($0.023/GB). But managing lifecycle policies, archival tiers, and cleanup scripts is an ongoing operational cost that doesn't appear on any invoice.
Player maintenance. FastPix and Mux include video players. On AWS, you build and maintain your own. Player bugs, codec compatibility updates, DRM integration, and mobile testing are ongoing work.
Skip video entirely and you leave conversion on the table. Live commerce conversion rates run significantly higher than standard ecommerce pages, with some reports citing 9-30% compared to the typical 2-3% (Grand View Research, 2026). The gap between stores with and without product video continues to widen.
Do video badly and the costs are different but equally real.
YouTube embeds are free. They also show competitor ads, track your customers for Google's ad network, and give you zero playback analytics. Your product page becomes a YouTube acquisition channel. For a store spending thousands on customer acquisition, that's an expensive "free."
Self-hosted video without adaptive bitrate kills page speed. A 50 MB product video on a 3G mobile connection means 15 seconds of loading before the first frame. Core Web Vitals tank. SEO rankings drop. Bounce rates climb. You've added video and made the shopping experience worse.
The cheapest approach is the one that actually converts. A video API with proper encoding, adaptive delivery, and analytics costs $150-200/mo for a mid-size store. That's less than most teams spend on a single A/B testing tool.

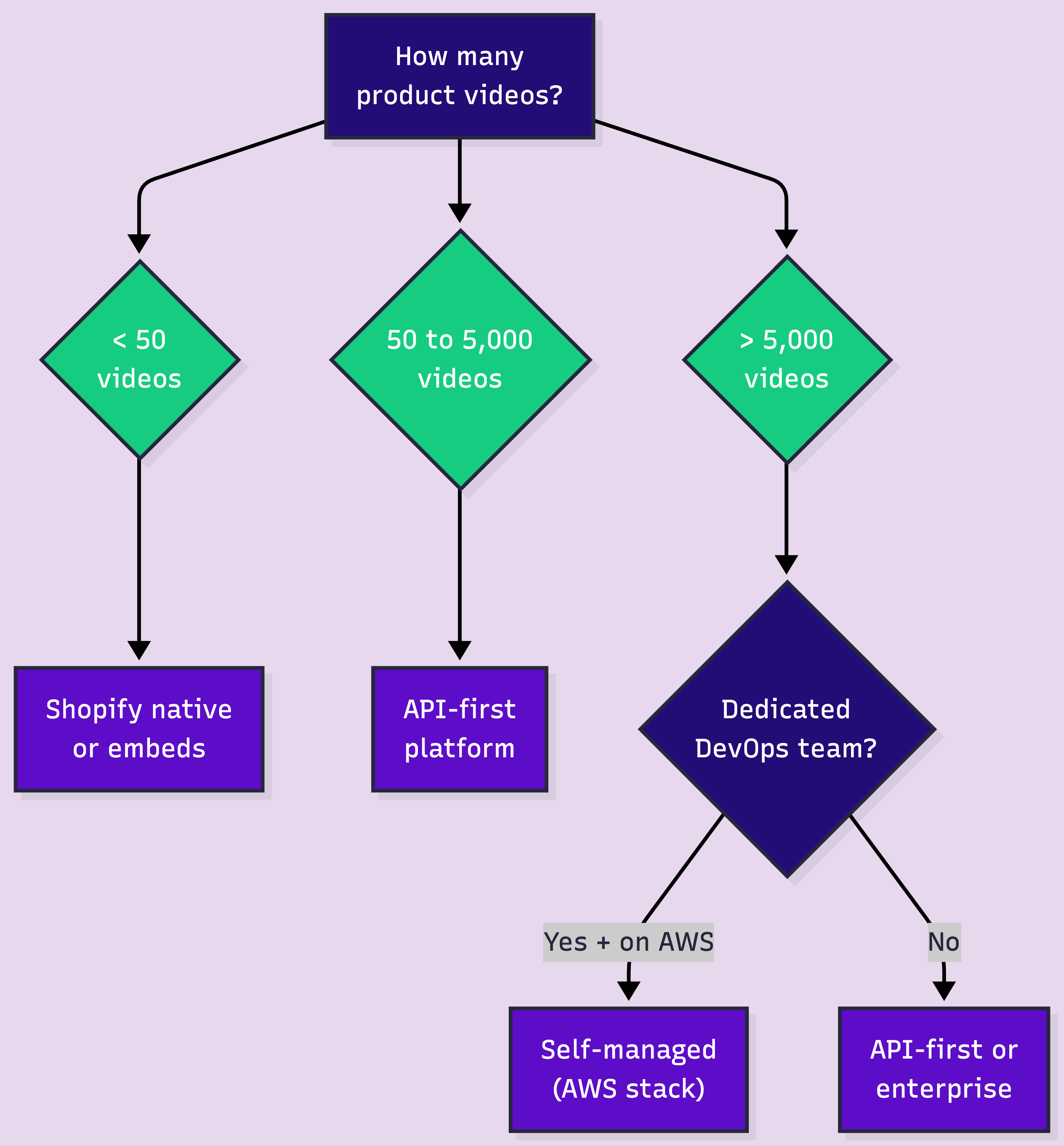
Choose a self-managed AWS stack if your team already runs production infrastructure on AWS, you have dedicated DevOps engineers comfortable managing multiple services, and you need deep customization that no API provides. Budget for 2-4 weeks of initial setup and ongoing maintenance.
Choose an enterprise platform if you're a large retailer with 50K+ product videos, a dedicated video operations team, and the budget for annual commitments. Bundled player, analytics, and dedicated support can justify the premium at that scale.
Choose an API-first platform if you want to ship video features without hiring a DevOps team. With server SDKs for 7 languages, integration takes hours, not weeks. Pay-as-you-go pricing means costs scale linearly with usage. No contracts. No minimum commitments.
For most e-commerce teams building video into their store in 2026, API-first is the right starting point. You can migrate to a self-managed AWS stack later if your scale demands it. You can't easily migrate off an annual enterprise contract mid-year.
If you're evaluating video infrastructure for your store, see how FastPix handles e-commerce video workflows or test the encoding and delivery pipeline with $25 in free credits.
On an API-first platform like FastPix, hosting 1,000 product videos (2 min average, 1080p) costs roughly $60 in one-time encoding and $192/mo in delivery at 100K monthly views. Analytics and player are included free. On AWS, the same workload runs approximately $390/mo across S3, MediaConvert, and CloudFront, with no player or analytics included.
It depends on your delivery volume. AWS per-unit costs look low, but CloudFront egress at roughly $0.085/GB makes delivery expensive for video. A 2-minute product video viewed 100K times generates approximately 4.5 TB of monthly delivery. Video APIs negotiate CDN rates at scale and bundle delivery into per-minute pricing that can be cheaper at typical ecommerce volumes, and the total cost is often more predictable when analytics and operational overhead are factored in.
Budget for re-encoding when you change your ABR ladder, CDN spikes during sales events, analytics tools (Mux Data at $499/mo, or engineering time to build your own on AWS), player maintenance and codec updates, and storage growth as your catalog expands. These costs often exceed the base infrastructure bill within the first year.
Mux charges per-minute for encoding and delivery, comparable to other API-first platforms. Mux Data, their analytics product, starts at $499/mo for the self-service Media plan, which includes 1M monitoring views. Additional views cost $0.50 per 1,000. Without Mux Data, Mux's base video costs are competitive with FastPix.
Yes. FastPix offers $25 in free credits, covering roughly 800 minutes of encoding or 26,000 minutes of delivery. Mux has a free development tier. Both let you test the full pipeline before committing budget. YouTube embeds work for very small catalogs but offer no analytics, branding control, or adaptive streaming.
For stores under 50 products, Shopify's native video blocks or a simple embed is enough. For larger catalogs needing adaptive streaming, analytics, and custom player controls, FastPix or Mux provide the lowest-cost API-first approach. FastPix starts at roughly $0.03/min encoding and $0.00096/min delivery with no contracts or minimum commitments.
